Autonomous Agentic AI: Execute Multi-Step Workflows with Momentum & SecureGPT

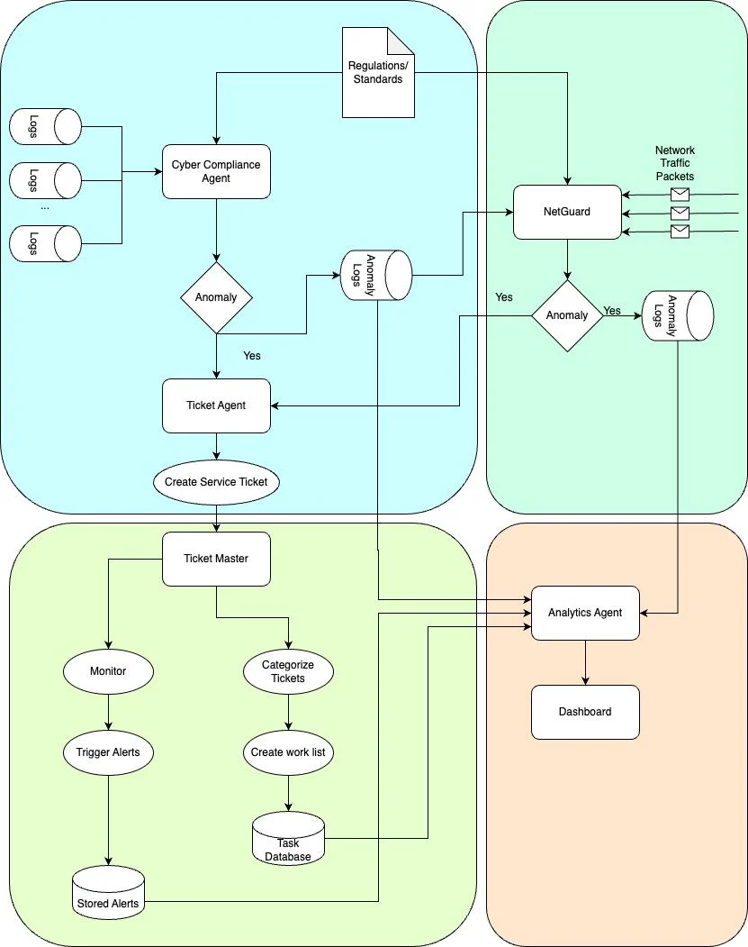
SecureGPT-powered Momentum Agents bring true autonomy to your workflows, enabling AI-driven solutions to handle complex, multi-step tasks such as web research, data modeling, database access, and iterative code execution. These intelligent agents operate programmatically and continuously, reducing manual workload by executing tasks requiring sequential logic, real-time decision-making, and data handling.
In Momentum, simply provide plain English instructions to create one or more AI agents. SecureGPT then writes, validates, tests, and deploys the necessary code based on these instructions, ensuring accuracy and efficiency.
Once created, these AI agents can be seamlessly attached to Momentum’s data and ML pipeline. Execution can be manual or fully automated, allowing agents to operate autonomously. When executed, the agents perform their assigned tasks and intelligently determine where the final outcome should go—whether updating a database, storing data in external systems, triggering another event, updating dashboards, or other predefined actions.
Security is at the core of our AI solutions. SecureGPT ensures that all AI-driven processes meet enterprise-grade security standards, protecting sensitive data while maintaining compliance with regulatory frameworks.
Start Automating Today
With Secure Agentic AI, you can achieve unmatched efficiency, security, and AI-driven automation. Harness the power of Momentum & SecureGPT to transform your workflows
If you are working on a data engineering or AI solution, trying to explore a use case, or building a proof-of-concept, please contact us for a one-on-one discussion.
Transform Mortgage Workflows with Private AI & See Measurable outcomes in 90 days, or service credit up to 100% of first-year fees.
Chris is the Executive Vice President and Chief Financial Officer at Accure, Inc., bringing over 35 years of leadership experience in financial services and mortgage banking. His career spans all areas of the mortgage banking industry, beginning as an accountant and progressing through significant C-suite positions including CFO, COO, and CEO. Chris has a proven track record of launching and scaling both divisions and companies, with expertise covering finance, operations, sales, asset management, and servicing.
Most recently, Chris held the roles of Executive Vice President, CFO, and Treasurer at Weiss Analytics Inc., where he managed financial planning and budgeting, executive project oversight, business operations, pricing strategies, and sales management.
Previously, Chris was COO and CFO at AiCurio, President and CEO of a HUD/Ginnie Mae Multifamily & Healthcare lending company, and COO of a leading residential mortgage lender. He also brings considerable boardroom experience, having served on the boards of five institutions and demonstrating a consistent commitment to effective governance and strategic leadership.
Mogishuddin Raza is a technology leader. As the COO of Accure he is having global product delivery responsibility along with overall strategic and operational responsibility.
Mogishuddin Raza is a technology leader. As the COO of Accure he is having global product delivery responsibility along with overall strategic and operational responsibility.
Having extensive background in technology product development and integration, in particular to Enterprise storage, virtualization, cloud computing, high availability & business continuity technology/solutions, and Big Data & related technologies. Has been passionate and evangelizing the usage of Big data technologies using Momentum to implement advanced analytics (descriptive and predictive) to directly impact the business via an intuitive set of use cases.
Having approximately two decades of experience in high-tech industries which includes big MNCs corporate like EMC Corp and Hewlett-Packard to mid-size organization such as Netkraft, Trados Inc driving transformation in strategizing, planning and architecting product engineering, execution and delivery of high quality products releases within budget & time.
Skilled in all aspects of big MNCs as well as company startups and growth including: strategizing, business planning, market research, finance, product development and profit margins & revenue management. Excellent leadership and people motivation skills. Expert in managing cross-functional, cross cultural global team and building strategic partnership in the global virtual matrix team environment.
Overall, a senior software business professional, skilled in the management of people, resources and partnerships which enables building an eco system for a winning organization.
Lester Firstenberger is a nationally recognized authority in consumer finance, securitization, mortgage, technology and banking law. Over the course of more than three decades, he has served as legal counsel to a wide range of financial institutions, advising on transactions with an aggregate value exceeding one trillion dollars. Mr. Firstenberger was appointed to a three-year term on the Consumer Advisory Council of the Board of Governors of the Federal Reserve System, where he provided guidance on federal consumer financial regulations.
In addition to his legal and regulatory work, Mr. Firstenberger is an experienced entrepreneur, having founded three technology companies spanning the fintech and legaltech sectors. He brings a unique combination of legal acumen, business insight, and technical innovation to his role at Accure, where he provides strategic legal and regulatory guidance in support of the company’s growth and compliance objectives.
Shamshad (Sam) Ansari is an author, inventor, and thought leader in the fields of computer vision, machine learning, artificial intelligence, and cognitive science. He has extensive experience in high scale, distributed, and parallel computing. Sam currently serves as an Adjunct Professor at George Mason University, teaching graduate- level programs within the Data Analytics Engineering department of the Volgenau School of Engineering. His areas of instruction encompass machine learning, natural language processing, and computer vision, where he imparts his knowledge and expertise to aspiring professionals.
Having authored multiple publications on topics such as machine learning, RFID, and high-scale enterprise computing, Sam’s contributions extend beyond academia. Sam’s book, titled “Building Computer Vision Applications Using Artificial Neural Networks,” has garnered acclaim with two published editions. It received recognition as one of the top 10 books ever written on this subject by bookauthority.org, highlighting the significant impact and quality of Sam’s contributions to the field. He holds four US patents related to healthcare AI, showcasing his innovative mindset and practical application of technology.
Throughout his extensive 20+ years of experience in enterprise software development, Sam has been involved with several tech startups and early-stage companies. He has played pivotal roles in building and expanding tech teams from the ground up, contributing to their eventual acquisition by larger organizations. At the beginning of his career, he worked with esteemed institutions such as the US Department of Defense (DOD) and IBM, honing his skills and knowledge in the industry.
Currently, Sam serves as the President and CEO of Accure, Inc., an AI company that he founded. He is the creator, architect, and a significant contributor to Momentum AI, a no-code platform that encompasses data engineering, machine learning, AI, MLOps, data warehousing, and business intelligence. Throughout his career, Sam has made notable contributions in various domains including healthcare, retail, supply chain, banking and finance, and manufacturing. Demonstrating his leadership skills, he has successfully managed teams of software engineers, data scientists, and DevSecOps professionals, leading them to deliver exceptional results. Sam earned his bachelor’s degree in engineering from Birsa Institute of Technology (BIT) Sindri and subsequently a Master’s degree from the prestigious Indian Institute of Information Technology and Management Kerala (IIITM-K).